Ihave been writing and re-writing this guide (Introduction to Systems Thinking with STELLA, 1985–2000) for 15 years. I always begin by reeling off a litany of serious challenges facing humanity. And, you know what? The list has remained pretty much the same! There’s homelessness and hunger, drug addiction and income distribution inequities, environmental threats and the scourge of AIDS. We’ve made precious little progress in addressing any of these issues over the last couple of decades! Indeed, you could make a strong case that, if anything, most (if not all) have gotten worse! And, some new challenges have arisen.
So what’s the problem? Why do we continue to make so little progress in addressing our many, very pressing social concerns?
My answer is that the way we think, learn, and communicate is outdated. As a result, the way we act creates problems. And then, we’re ill-equipped to address them because of the way we’ve been taught to think, learn, and communicate. This is a pretty sweeping indictment of some very fundamental human skills, all of which our school systems are charged with developing! However, it is the premise of systems thinking that it is possible to evolve our thinking, learning, and communicating capacities. As we do, we will be able to make progress in addressing the compelling slate of issues that challenge our viability. But, in order to achieve this evolution, we must overcome some formidable obstacles. Primary among these are the entrenched paradigms governing what and how students are taught. We do have the power to evolve these paradigms. It is now time to exercise this power!
I will begin by offering operational definitions of thinking, learning, and communicating. Having them will enable me to shine light on precisely what skills must be evolved, how current paradigms are thwarting this evolution, and what systems thinking can do to help. In the course of this chapter, I will identify eight systems thinking skills. They are:
- 10,000-meter thinking
- system-as-cause thinking
- dynamic thinking
- operational thinking
- closed-loop thinking
- scientific thinking
- empathic thinking
- generic thinking
The processes of thinking, learning, and communicating constitute an interdependent system, or at least have the potential for operating as such. They do not operate with much synergy within the current system of formal education. The first step toward realizing the potential synergies is to clearly visualize how each process works in relation to the other.
Thinking
Thinking is something we all do, but what is it? The dictionary says it’s “to have a thought; to reason, reflect on, or ponder.” Does that clear it up for you?
It didn’t for me.
I will define thinking as consisting of two activities: constructing mental models and then simulating them in order to draw conclusions and make decisions. We’ll get to constructing and simulating in a moment. But first, what the heck is a mental model?
It’s a “selective abstraction” of reality that you create and then carry around in your head. As big as some of our heads get, we still can’t fit reality in there. Instead, we have models of various aspects of reality. We simulate these models in order to “make meaning” out of what we’re experiencing, and also to help us arrive at decisions that inform our actions.
For example, you have to deal with your kid, or a sibling, or your parent. None of them are physically present inside your head. Instead, when dealing with them in a particular context, you select certain aspects of each that are germane to the context. In your mind’s eye, you relate those aspects to each other using some form of cause-andeffect logic. Then, you simulate the interplay of these relationships under various “what if” scenarios to draw conclusions about a best course of action, or to understand something about what has occurred.
If you were seeking to understand why your daughter isn’t doing well in arithmetic, you could probably safely ignore the color of her eyes when selecting aspects of reality to include in the mental model you are constructing. This aspect of reality is unlikely to help you in developing an understanding of the causes of her difficulties, or in drawing conclusions about what to do. But, in selecting a blouse for her birthday? Eye color probably ought to be in that mental model.
As the preceding example nicely illustrates, all models (mental and otherwise) are simplifications. They necessarily omit many aspects of the realities they represent. That statement is a paraphrase of something George Box once uttered: “All models are wrong; some models are useful.” It’s important to dredge this hallowed truth back up into consciousness from time to time to prevent yourself from becoming “too attached” to one of your mental models; nevertheless, despite the fact that all models are wrong, you have no choice but to use them—no choice, that is, if you are going to think. If you wish to employ non-rational means (like gut feel and intuition) in order to arrive at a conclusion or a decision, no mental model is needed. But, if you want to think, you can’t do so without a mental model!
Constructing Mental Models
Whether the mental model being constructed is of an ecosystem, a chemical reaction, a family, or a society, three fundamental questions must always be answered in constructing it. They are: (1)What elements should be included in the model—or, the flip side—what elements should be left out? (2) How should the elements you decide to include be represented? (3) How should the relationships between the elements be represented?
Selecting Activities. Deciding what to include in a mental model, in turn, breaks into two questions. How broadly do you cast your net? This is a “horizontal” question. And, how deeply do you drill? This is a “vertical” question. Developing good answers to these two questions requires skill. And, like any skill, this one must first be informed by “good practice” principles, and then honed through repeated practice.
Systems thinking offers three thinking skills that can help students to become more effective in answering the “what to include” question. They are: 10,000-meter thinking, systems-ascause thinking, and dynamic thinking.
The first systems thinking skill, 10,000-meter thinking, was inspired by the view one gets on a clear sunny day when looking down from the seat of a jet airliner. You see horizontal expanse, but little vertical detail. You gain a “big picture” but relinquish the opportunity to make fine discriminations.
The second systems thinking skill, system-ascause thinking, also works to counter the vertical bias toward including too much detail in the representations contained in mental models. System-ascause thinking is really just a spin on Occam’s Razor; that is, the simplest explanation for a phenomenon is the best explanation. It holds that mental models should contain only those elements whose interaction is capable of self-generating the phenomenon of interest. They should not contain any so-called “external forces.” A simple illustration should help to clarify the skill that’s involved.
Imagine you are holding a slinky, as shown in part a of “Slinky Does Its Thing.” Then, as shown in part b, you remove the hand that was supporting the device from below. The slinky oscillates as illustrated in part c. The question is: What is the cause of the oscillation? Another way to ask the question: What content would you need to include in your mental model in order to explain the oscillation?
The two most common causes cited are: gravity and removal of the hand. The system-as-cause answer to the question is: the slinky! To better appreciate the merits of this answer, imagine that you performed the exact same experiment with, say, a cup. The outcome you’d get makes it easier to appreciate the perspective that the oscillatory behavior is latent within the structure of the slinky itself. In the presence of gravity, when an external stimulus (i.e., removing the supporting hand) is applied, the dynamics latent within the structure are “called forth.” It’s not that gravity and removal of the hand are irrelevant; however, they wouldn’t appear as part of the “causal content” of a mental model that was seeking to explain why a slinky oscillates.
SLINKY DOES ITS THING

The oscillatory behavior of a slinky is latent within the structure of the slinky itself.
The third of the so-called “filtering skills” (systems thinking skills that help to “filter” out the nonessential elements of reality when constructing a mental model) is called dynamic thinking. This skill provides the same “distancing from the detail” that 10,000-meter thinking provides, except that it applies to the behavioral—rather than the structural—dimension.
Just as perspectives get caught-up in the minutiae of structure, they also get trapped in “events” or “points,” at the expense of seeing patterns. In history, students memorize dates on which critical battles were fought, great people were born, declarations were made, and so forth. Yet in front of and behind each such “date” is a pattern that reflects continuous build-ups or depletions of various kinds. For example, the United States declared its independence from England on July 4, 1776. But prior to that specific date, tensions built continuously between the two parties toward the ensuing conflict. In economics, the focus is on equilibrium points, as opposed to the trajectories that are traced as variables move between the points.
Dynamic thinking encourages one to “push back” from the events and points in time to see the pattern of which they are a part. The implication is that mental models will be capable of dealing with a dynamic, rather than only a static, view of reality.
TWO KINDS OF MENTAL MODELS

This figure shows the difference between the “divide and conquer”–inspired viewpoint and the systems thinking–inspired perspective in terms of the resulting content of a mental model.
“Two Kinds of Mental Models” should help make clearer the difference between the “divide and conquer”– inspired viewpoint and the systems thinking–inspired perspective in terms of the resulting content of a mental model.” Two Kinds of Mental Models” makes the contrast between mental models constructed using the alternative perspectives look pretty stark. That’s an accurate picture. Yet there is nothing to prevent models from being forged using both perspectives from co-existing within a single individual.
Until the average citizen can feel comfortable embracing mental models with horizontally-extended/vertically-restricted boundaries, we should not expect any significant progress in addressing the pressing issues we face in the social domain. And until the measurement rubrics on which our education system relies are altered to permit more focus on developing horizontal thinking skills, we will continue to produce citizens with predilections for constructing narrow/deep mental models. The choice is ours. Let’s demand the change!
Representing Activities.Once the issue of what to include in a mental model has been addressed, the next question that arises is how to represent what has been included. A major limit to development of students’ skills in the representation arena is created by the fact that each discipline has its own unique set of terms, concepts, and, in some cases, symbols or icons for representing their content. Students work to internalize each content-specific vocabulary, but each such effort contributes to what, in effect, becomes a content-specific skill.
Systems thinking carries with it an icon-based lexicon called the language of “stocks and flows.” This language constitutes a kind of Esperanto, a lingua franca that facilitates cross-disciplinary thinking and, hence, implementation of a “horizontal” perspective. Mental models encoded using stocks and flows, whatever the content, recognize a fundamental distinction among the elements that populate them. That distinction is between things that accumulate (called “stocks”) and things that flow (called “flows”). Stocks represent conditions within a system—i.e., how things are. Flows represent the activities that cause conditions to change. Some examples of accumulations are: Water in Clouds, BodyWeight, and Anger. The associated flows are: evaporating/precipitating, gaining/losing, and building/venting. “Distinguishing Between Stocks and Flows” should help you to develop a clearer picture of the distinction between a stock and a flow.
To gain a quick idea of why the distinction matters, consider the illustration in part b of “Distinguishing Between Stocks and Flows.” Suppose a person whose weight has been increasing decides to take some action to address the situation. First, they successfully eliminate all junk food snacks from their diet, and do not eat more at regular meals to compensate for doing so. Second, they implement a rigorous aerobic exercise program—to which they religiously adhere. This means the person will have lowered the volume of the gaining flow (i.e., reduced caloric intake) and increased the volume of the losing flow (increased caloric expenditure). So what happens to this person’s Body Weight?
Did your answer include the possibility that it would still be increasing? It should have! Look at part b of the illustration. The reason the person may still be gaining weight is because decreasing the rate of gaining (the inflow), and increasing rate of losing (the outflow), will only cause BodyWeight (the stock) to decrease if gaining actually drops below losing. Until this occurs, the person will continue to gain weight— albeit at a slower rate! Take a moment to make sure you understand this reasoning before you proceed.
DISTINGUISHING BETWEEN STOCKS AND FLOWS

This figure distinguishes between stocks and flows, using the STELLA software tool.
When the distinction between stocks and flows goes unrecognized—in this example, and in any other situation in which mental simulations must infer a dynamic pattern of behavior—there is a significant risk that erroneous conclusions will be drawn. In this case, for example, if the inflow and outflow volumes do not cross after some reasonable period of time, the person might well conclude that the two initiatives they implemented were ineffective and should be abandoned. Clearly that is not the case. And, just as often, the other type of erroneous conclusion is drawn:”We’re doing the right thing, just not enough of it!”Redoubling the effort, in such cases, then simply adds fuel to the fire.
DEVELOPING CONTENT-REPRESENTATION SKILLS

Because the concepts of accumulation and flow are content-independent, their use contributes to building students’ general content-representation skill, regardless of the specific content arena in which they are applied.
In addition to helping increase the reliability of mental simulations, using stocks and flows in representing the content of a mental model has another very important benefit. The benefit derives from the fact that the concepts of accumulation and flow are contentindependent. Therefore, in whatever specific content arena they are used, their use contributes to building the general content-representation skill! “Developing Content-Representation Skills” seeks to capture this idea via the links that run from each of four specific content-representing activities to the building of a general contentrepresentation skill.
There’s a second important idea illustrated in this illustration. Note the two Rs. They stand for the word “Reinforcing”— which is the type of feedback loop they designate. The loops work like this . . .
As general content-representation skills build, they facilitate each specific contentrepresenting activity— though, to keep the picture simple, the link to only two of the specific arenas is illustrated. Then, as students engage in specific content- representation activities, because they are using a contenttranscendent language to do so, they develop general content-representation skills—a virtuous learning cycle! The cycle creates synergy because all content arenas benefit from activities that go on in any one of them! Now, instead of one content arena interfering with learning in another, each helps to accelerate learning in each of the others. (This is an example of another of the systems thinking skills, closed-loop thinking, discussed a little later in this chapter.)
To be able to “speak/write” effectively in the language of stocks and flows requires that students build a fourth systems thinking skill, a very important one: operational thinking. Teaching the language of stocks and flows, and the associated operational thinking skills, at an early point in the formal education process (e.g., fourth, fifth, and sixth grade) would be a huge step toward enabling students to develop a better set of representing skills. It would, at the same time, leverage development of students’ horizontal thinking skills. And the good news is that, at the lower grade levels, there still remains sufficient flexibility in many curricula to permit taking this step. Carpe diem!
Representing Relationships.The final question we must answer in constructing a mental model is how to represent the relationships between the elements we decide to include. In answering this question, we must necessarily make assumptions about the general nature of these relationships. Among the most sacred of all the covenants that bind members of a society together is the implicit agreement about how such relationships work. InWestern cultures, the implicit agreement is that reality works via a structure of serial causeand- effect relationships. Thus-and-such happens, which leads this-and-such to occur, and so forth. Not all cultures “buy” serial cause-and-effect (some subscribe to perspectives such as “synchronicity” and “God’s hand”). But Western culture does.
I have no beef with serial causeand- effect. It’s a useful viewpoint; however, when I look more closely at the assumptions that characterize the particular brand of it to whichWestern culture subscribes, I discover that these assumptions seriously restrict learning! Let’s see how.
LAUNDRY-LIST THINKING MENTAL MODEL

This figure depicts a laundry-list thinking mental model.
The name I use for theWestern brand of serial cause-and-effect is laundry-list thinking (another name would be critical success factors thinking). Laundry-list thinking is defined by a set of four meta assumptions that are used to structure cause-and-effect relationships. I use the term meta because these assumptions are content-transcendent. That is, we use them to structure cause-and-effect relationships whether the content is literature, chemistry, or psychology, and also when we construct mental models to address personal or business issues. Because we all subscribe to these meta assumptions, and have had them inculcated from the “get go,” we are essentially unaware that we even use them! They have become so obviously true, they’re not even recognized as assumptions any more. Instead, they seem more like attributes of reality.
But as you’re about to see, the meta assumptions associated with laundry-list thinking are likely to lead to structuring relationships in our mental models in ways that will cause us to draw erroneous conclusions when we simulate these models. I will identify the four meta assumptions associated with laundry-list thinking, and then offer a systems thinking alternative that addresses the shortcomings of each. Here’s a question that I’ll use to surface all four assumptions:
What causes students to succeed academically? Please take a moment and actually answer the question.
If you did produce a laundry list, it probably included some of the variables shown on the left-hand side of “Laundry-ListThinking Mental Model” on p. 5. This figure belies four meta assumptions about cause-and-effect relationships implicit in the laundry-list framework. Let’s unmask them!
EFFECT IS ALSO CAUSE

Once circular cause-and-effect enters the picture, the so-called “effect” variable also loses its “dependent” status.
The first meta assumption is that the causal “factors” (four are shown in the illustration) each operate independently on “the effect” (“Academic Success”). If we were to read the story told by the view depicted in the figure, we’d hear,” Good teachers cause Academic Success; Good parenting causes …” Each factor, or independent variable, is assumed to exert its impact independently on Academic Success, the dependent variable.
To determine how much sense this “independent factors” view really makes, please consult your experience.
Isn’t it really a “partnership” between teachers and parents (good open lines of reciprocal communication, trust, etc.) that enables both parties to contribute effectively to supporting a student’s quest for academic success? And don’t good teachers really help to create both high student motivation and a positive classroom environment? Isn’t it the case that highly motivated students and a positive classroom environment make teaching more exciting and enjoyable, and as a result cause teachers to do a better job? I could continue. But I suspect I’ve said enough to make the point. The four factors shown in “Laundry-ListThinking Mental Model” aren’t even close to operating independently of each other! They operate as a tightly intertwined set of interdependent relationships. They form a web of reciprocal causality! The picture that emerges looks much more like “Effect Is Also Cause” than “Laundry-List Thinking Mental Model”!
So, there goes the first meta assumption associated with laundry-list thinking (i.e., that the causal “factors” operate independently). Now let’s watch the second laundry-list meta assumption bite the dust! The second assumption is that causality runs one way. Look back at “Laundry-ListThinking Mental Model.” Notice that the arrows all point from cause to effect; all run from left to right. Now steal another glance at “Effect Is Also Cause.” Notice anything different?
That’s right, the arrows linking the “causes” now run both ways! Causeand- effect comes in loops! As “Effect Is Also Cause”shows, once circular causeand- effect enters the picture, the socalled “effect” variable also loses its “dependent” status. It, too, now “causes”—which is to say that academic success stimulates student motivation and a positive classroom environment, just as much as they drive it. Academic success also causes teachers to perform better—it’s easier to teach students who are doing well—just as much as good teachers create academic success. And so forth.” Academic Success” is just as much a cause of any of the four “factors” as they are a cause of it! And so, independent and dependent variables become chickens and eggs. Everybody becomes a co-conspirator in a causal web of interrelationships.
The shift from the laundry-list causality runs one way—view, to system thinking’s two-way, or closed-loop, view is a big deal! The former is static in nature, while the latter offers an “ongoing process,” or dynamic, view. Viewing reality as made up of a web of closed loops (called feedback loops), and being able to structure relationships between elements in mental models to reflect this, is the fifth of the systems thinking skills. It’s called closed-loop thinking. Mastering this skill will enable students to conduct more reliable mental simulations. Initiatives directed at addressing pressing social issues will not be seen as “one-time fixes,” but rather as “exciting” a web of loops that will continue to spin long after the initiative is activated. Developing closed-loop thinking skills will enable students to better anticipate unintended consequences and short-run/long-run tradeoffs. These skills also are invaluable in helping to identify high-leverage intervention points. The bottom line is an increase in the likelihood that the next generation’s initiatives will be more effective than those launched by our “straight-line causality”–inspired generation.
The third and fourth meta assumptions implicit in laundry-list thinking are easy to spot once the notion of feedback loops enters the picture. The causal impacts in laundry lists are implicitly assumed to be “linear,” and to unfold “instantaneously” (which is to say, without any significant delay).
Feedback loops, as they interact with waxing and waning strength, create non-linear behavior patterns—patterns that frequently arise in both natural and social systems. Such patterns cannot arise out of simulations of mental models whose relationships are linear.
The fourth implicit meta assumption associated with laundry-list thinking is that impacts are felt “instantaneously.” For example, when we look at the factors impacting academic success, the implicit assumption is that each exerts its influence “right now.” Take “Positive classroom environment.” The idea here is that a good classroom environment— i.e., physical factors like space, light, good equipment, etc.—will encourage students to achieve high levels of academic success. Boost the quality of the physical environment and you boost academic success. Sounds reasonable, but when you draw a more operational picture, the cause-and-effect is not quite so straight-forward. Take a look at “Non-InstantaneousView of Academic Success.”
Instead of words and arrows— Positive Classroom Environment -> Academic Success—to show causality, “Non-InstantaneousView of Academic Success” depicts the associated causal relationships operationally. In particular, the figure includes the potentially significant delay between initiating improvements to a classroom environment and the “arrival” of those improvements. Such delays have been known to stretch out for months. In the meantime, it’s possible that student and teacher morale might suffer. This, in turn, could stimulate an outflow from the Level of Academic Success before the arrival of the new lab has a chance to stimulate the associated inflow!
Delays are an important component of how reality works. Leaving them out when structuring relationships in mental models undermines the reliability of simulation outcomes produced by those models. Building the operational thinking skills that enable students to know when and how to include delays should be a vital part of any curriculum concerned with development of effective thinking capacities.
Okay, it’s been a long journey to this point. Let’s briefly recap before resuming. I asserted at the outset that our education system was limiting the development of our students’ thinking, learning, and communicating capacities. I have focused thus far primarily on thinking capacities. I have argued that the education system is restricting both the selecting and representing activities (the two sub-processes that make up constructing a mental model). Where restrictions have been identified, I have offered a systems thinking skill that can be developed to overcome it. Five systems thinking skills have been identified thus far: 10,000- meter, system-as-cause, dynamic, operational, and closed-loop. By developing these skills, students will be better equipped for constructing mental models that are more congruent with reality. This, by itself, will result in more reliable mental simulations and drawing better conclusions. But we can do even more!
Simulating Mental Models
We’re now ready to examine the second component of thinking: simulating. The first component of thinking is constructing mental models. The second component is simulating these models. Throughout the discussion thus far, I’ve been assuming that all simulating is being performed mentally. This is a good assumption because the vast majority of simulating is performed mentally. Simulating is key to the learning process.
NON-INSTANTANEOUS VIEW OF ACADEMIC SUCCESS

Significant delays can occur between initiating improvements to a classroom environment and the “arrival” of those improvements.
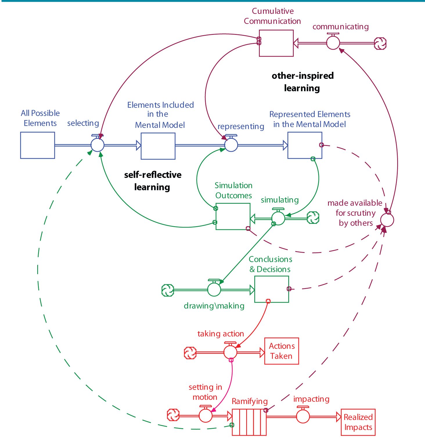
Learning
Learning is depicted in “Map of the Learning Process” on p. 8. It’s a pretty elaborate picture, and a good example of one that should be unfurled one chunk at a time. The first type of learning was identified in the discussion of the thinking process. Call it self-reflective learning. It comes about when simulation outcomes are used to drive a process in which a mental model’s content, and/or representation of content, is changed. I’ve also just alluded to a second type of learning, one that’s driven by the communicating process. Call it otherinspired learning. As the illustration suggests, the raw material for this type of learning is: the mental model itself, the simulation outcomes associated with that model, and/or the conclusions drawn from simulating. How much learning occurs depends upon both the quality of the feedback provided—where “quality” includes both content and “packaging” —as well as the willingness and ability to “hear” the feedback.
“Map of the Learning Process” also adds a fourth source of raw material for learning: the impacts of one’s actions. As the figure suggests, often it is difficult to perceive the full impact because ramifying takes a long time, and spreads out over a great distance. To reflect this fact, the information for this type of learning is shown as radiating off the “conveyor” named Ramifying, rather than the stock called Realized Impacts. (Note: Conveyors are used to represent delays.)
MAP OF THE LEARNING PROCESS

How much learning occurs depends upon both the quality of the feedback provided—where “quality” includes content and “packaging”—as well as the willingness and ability to “hear” the feedback.
It’s useful to spend a little time digesting “Map of the Learning Process”—which shows the thinking, learning, and communicating system. An important thing to note about this illustration is that all roads ultimately lead back to learning—which is to say, improving the quality of the mental model. Learning occurs when either the content of the mental model changes (via the selecting flow), or the representation of the content changes (via the representing flow). By the way, to make the figure more readable, not all wires that run to the representing flow have been depicted.
There are two important takeaways from this figure. First, the three processes—thinking, learning, and communicating— form a self-reinforcing system. Building skills in any of the three processes helps build skills in all three processes! Second, unless a mental model changes, learning does not occur!
If you refer to “Map of the Learning Process,” you will see that simulating is a key part of the self-reflective learning loop. Reflecting on the simulation outcomes we generate is an important stimulator of change in our mental models. But what if those outcomes are bogus? What if we are not correctly tracing through the dynamics that are implied by the assumptions in our mental models? That’s right. The self-reflective learning loop will break down. In addition, because simulation outcomes are one of the raw materials being made available for scrutiny by others in the communicating process, a key component of the other-inspired loop will break down, as well. So, it’s very important that our simulation results be reliable in order that the associated learning channel can be effective.
Detailing the reasons for our shortcomings (as a species) in the simulation sphere is beyond the scope of this chapter; however, part of the issue here is certainly biological. Our brains simply have not yet evolved to the point where we can reliably juggle the interplay of lots of variables in our heads. There is, however, growing evidence to suggest that people can hone this capacity.
Systems thinking can offer a couple of things that can help in this arena. The first is the language of stocks and flows. Because the language is both visual and operational, it facilitates mental simulation. STELLA maps really do facilitate mental simulation! But the other nice thing about them is that they are readily convertible into models that can be simulated by a computer. And if you follow good practice in doing your STELLA simulations, they will serve as an excellent sanity check on your mental simulation. Think of the software as a fitness center for strengthening mental simulation muscles. In order to take full advantage of the exercise facility, it’s important to acquire the habit of making explicit a guess about what dynamics a particular model will generate before actually using STELLA to generate them. Experience has shown that it is far too easy to back-rationalize that you really knew the model was going to produce that pattern. The collection of rigorous simulation practices is called scientific thinking, the sixth of the systems thinking skills.
Currently, in the formal education system, very little attention is paid to developing simulation skills. This means that a very important set of feedback loops for improving the quality of mental models is essentially being ignored. The STELLA software is a tool that can play an important role in helping to develop these skills.
Communicating
The next process in the thinking/ learning/communicating system is communicating.
GENERIC STRUCTURE OF A DISSIPATION PROCESS

The stock-flow Esperanto associated with systems thinking can play an important role in raising students’ level of both comfort and confidence in moving more freely across disciplinary boundaries.
The communicating I’m talking about must become a vital part of every class! It’s the feedback students provide after scrutinizing each other’s mental models and associated simulation outcomes (refer to “Map of the Learning Process”).
The current formal education system provides few opportunities for students to share their mental models and associated simulation outcomes. Well-run discussion classes do this (and that’s why students like these classes so much!). Students sometimes are asked to critique each other’s writing or oral presentations, but most often this feedback is grammatical or stylistic in nature.
The empathic thinking capacity for both giving and receiving feedback on mental models is vital to develop if we want to get better at bootstrapping each other’s learning! Many skills are involved in boosting this capacity, including listening, articulating, and, in particular, empathizing capabilities. Wanting to empathize increases efforts to both listen and articulate clearly. Being able to empathize is a skill that can be developed—and is, in some ways, the ultimate systems thinking skill because it leads to extending the boundary of true caring beyond self (a skill almost everyone could use more of). By continually stretching the horizontal perspective, systems thinking works covertly to chip away at the narrow selfboundaries that keep people from more freely empathizing.
However, even with heightened empathic skills, we need a language that permits effective across-boundary conversations in order for communication to get very far. And this is where the issue of a content-focused curriculum resurfaces as a limiting factor. Even if time were made available in the curriculum for providing studentto- student feedback on mental models, and empathy were present in sufficient quantity, disciplinary segmentation would undermine the communication process. Each discipline has its own vocabulary, and in some cases, even its own set of symbols. This makes it difficult for many students to master all of the dialects (not to mention the associated content!) well enough to feel confident in, and comfortable with, sharing their reflections. The stock-flow Esperanto associated with systems thinking can play an important role in raising students’ level of both comfort and confidence in moving more freely across disciplinary boundaries.” Generic Structure of a Dissipation Process” illustrates this notion.
“Generic Structure of a Dissipation Process” shows the accumulation of strength in a personal relationship, the accumulation of electrostatic charge on a capacitor, and the accumulation of facts in human memory. Each is represented by the same symbol. As stocks, each performs an analogous function— albeit in quite different contexts— which is to report the status of a condition. In addition, as illustrated in “Generic Structure of a Dissipation Process,” the logic by which one or more of the associated flows operate is generic. This is, at the very least, a comforting discovery in a world generally perceived to be growing more complex and unfathomable on a daily basis, and in a curriculum rife with detail-dense, dialect-specific content bins. But it also holds the wonderful potential for creating cross-curricular learning synergies. What’s being learned in physics could actually accelerate (rather than impede) learning in literature or psychology (and vice versa)! And by building their capacity for seeing “generic structures,” students will be simultaneously boosting their capacity for making “horizontal” connections in the real world. This last systems thinking skill is generic thinking.
Teaching the generic, operational, and empathic thinking skills needed to “speak/write it” effectively can go a long way toward improving the student communication capacities needed to realize the synergies latent within a multi-discipline curriculum.
This chapter identified eight systems thinking skills that leverage all three processes of thinking, learning, and communicating. Each skill can be readily implemented into today’s school systems. The primary barrier to doing so is the view that the mission of an education system is to fill students’ heads with knowledge. This view leads to sharp disciplinary segmentation and to student performance rubrics based on discipline-specific knowledge recall. Changing viewpoints especially when they are supported by a measurement system and an ocean of teaching material—is an extremely challenging endeavor. But the implications of not doing so are untenable. The time is now.